Unlock the Power: 230V Motor Wiring Demystified in One Diagram!

Unlock the Power: 230V Motor Wiring Demystified in One Diagram!

"Master 230V motor wiring effortlessly with our expert guide. Gain a professional's insight for seamless installations and troubleshooting. Your motor, your control!"

Buckle up, because we're about to embark on an electrifying journey into the world of 230V motor wiring diagrams! Ever felt like deciphering these diagrams is like trying to crack a secret code written in a language only electrical engineers understand? Fear not, fellow enthusiasts, as we unravel the mysteries of motor wiring with a touch of humor and a sprinkle of spark-worthy knowledge. Picture it as your backstage pass to the electrifying concert of understanding, where wires dance, and circuits tell their own jokes. So, grab your conductor's hat, because by the end of this adventure, you'll be the maestro of motor wiring symphonies!

Top 10 important point for 230V MOTOR WIRING DIAGRAM

  1. Let's Start with Basics: Understanding Voltage Requirements
  2. Decoding the Color Code: Wire Identification Made Simple
  3. Tools of the Trade: Essential Equipment for Wiring Success
  4. Mapping the Path: Step-by-Step Guide to Wiring Layout
  5. Common Pitfalls: How to Avoid Wiring Headaches
  6. Connecting the Dots: Joining Wires Like a Pro
  7. Ground Rules: Ensuring Safety in Motor Wiring
  8. Reading Between the Lines: Interpreting Diagram Symbols
  9. Power Play: Optimizing Performance with the Right Connections
  10. Troubleshooting 101: Fixing Motor Wiring Mishaps with Ease

Several Facts that you should know about 230V MOTOR WIRING DIAGRAM.
htmlCopy code

Embarking on a Journey with 230V Motor Wiring Diagrams

Welcome to the fascinating realm of 230V motor wiring diagrams, where the dance of electrons and the art of connectivity converge. This guide is your empathic companion through the intricacies of motor wiring, ensuring you navigate the currents with confidence.

Understanding Voltage Requirements

Understanding Voltage Requirements

Let's kick off our journey by delving into the basics. Understanding voltage requirements is like deciphering the language of electricity. Just as a seasoned explorer equips themselves with a map, grasp the essentials to navigate the voltage landscape effortlessly.

Decoding the Color Code

Decoding the Color Code

Ever found yourself tangled in a web of colored wires? Fear not, as we unravel the mysteries of the color code. Think of it as a rainbow guiding you through the wiring maze, making identification a breeze.

Essential Equipment for Wiring Success

Essential Equipment for Wiring Success

Tools are the unsung heroes of any wiring endeavor. Equip yourself with the right gear, transforming the task from a daunting challenge into a satisfying and efficient experience. After all, a craftsman is only as good as their tools.

Step-by-Step Guide to Wiring Layout

Step-by-Step Guide to Wiring Layout

Navigating the labyrinth of wires requires a well-thought-out plan. Follow our step-by-step guide to crafting a wiring layout that ensures not only functionality but also an aesthetic arrangement, making you the architect of electrical harmony.

Common Pitfalls to Avoid

Common Pitfalls to Avoid

Embark on this journey with awareness, steering clear of common pitfalls. Learn from the experiences of those who have ventured before you, ensuring a smooth and hiccup-free wiring process.

Joining Wires Like a Pro

Joining Wires Like a Pro

Connecting the dots is an art. Delve into the techniques of joining wires seamlessly, transforming your wiring task into a masterpiece. Your skills as a conductor are about to be showcased.

Ensuring Safety in Motor Wiring

Ensuring Safety in Motor Wiring

As you embark on this electrifying adventure, safety should be your guiding principle. Navigate through the intricacies of grounding rules and protective measures, ensuring both your safety and the optimal performance of your motor.

Interpreting Diagram Symbols

Interpreting Diagram Symbols

Reading between the lines takes a special skill when it comes to wiring diagrams. Uncover the meanings behind symbols, transforming what might seem like hieroglyphics into a comprehensible language of electrical design.

Optimizing Performance with the Right Connections

Optimizing Performance with the Right Connections

Your motor's performance is in your hands. Learn the art of making the right connections, ensuring efficiency and longevity. It's not just about wires; it's about crafting an electrical symphony.

Embark on this empathic journey armed with knowledge, and soon you'll be the master conductor of 230V motor wiring diagrams, orchestrating harmony in the world of electrical connections.

htmlCopy code

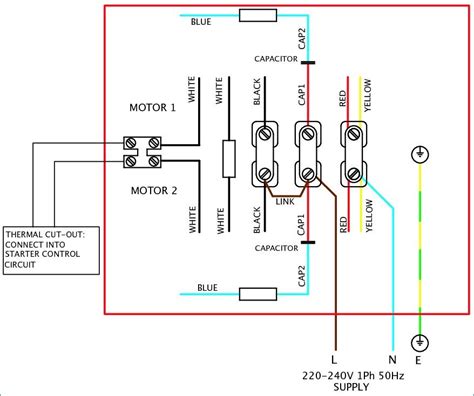
Understanding the Essence of a 230V Motor Wiring Diagram

In the realm of electrical engineering, mastering the intricacies of a 230V motor wiring diagram is akin to unlocking the secrets of a complex symphony. This guide delves into the crucial aspects of motor wiring, offering a comprehensive understanding of the components, connections, and considerations that form the backbone of efficient electrical systems.

Electrical Engineering

The Foundation: Voltage Requirements

At the heart of any motor wiring endeavor lies a profound understanding of voltage requirements. Consider voltage as the driving force that propels the motor into action. In our exploration, we'll unravel the significance of voltage specifications, deciphering the language that dictates the power needed for optimal motor performance.

Voltage Requirements

The Color Code Chronicles

Embarking on our journey through the world of motor wiring, we encounter the Color Code Chronicles—a palette of wires that communicates vital information. Decoding this color spectrum is akin to understanding a unique language where each hue signifies a specific role. Let's navigate this color-coded terrain and unveil the secrets that lie within.

Color Code

Tools of the Trade

No craftsman is complete without their toolkit, and the world of motor wiring is no exception. As we transition into the practical realm, we explore the essential tools required for successful wiring endeavors. From multimeters to wire strippers, each tool plays a crucial role in ensuring precision and efficiency in your electrical projects.

Essential Tools

Navigating the Maze: Step-by-Step Wiring Layout

Every masterpiece begins with a blueprint, and motor wiring is no exception. We embark on a step-by-step exploration of crafting a wiring layout—a roadmap that guides us through the maze of wires, ensuring not only functionality but also an organized and visually appealing arrangement.

Wiring Layout

Avoiding the Pitfalls

As we tread the path of motor wiring proficiency, we encounter potential pitfalls that could derail our journey. Awareness is key, and in this segment, we highlight common challenges and provide insights on how to navigate through them successfully. A preemptive approach ensures a smooth and error-free wiring experience.

Common Pitfalls

The Art of Connection: Joining Wires Like a Pro

Connecting wires is not just a technical task; it's an art form. In this section, we delve into the techniques of joining wires seamlessly, ensuring robust connections that withstand the test of time. Become the maestro of wire connections as we explore soldering, crimping, and other methods of joining wires like a professional.

Joining Wires

Ground Rules for Safety

When dealing with electrical systems, safety is paramount. In this segment, we establish ground rules for ensuring the safety of both the electrical system and the individuals involved. From grounding techniques to protective measures, understanding and implementing these rules is essential for a secure and efficient motor wiring setup.

Ground Rules for Safety

Decoding Diagram Symbols

Motor wiring diagrams often resemble a cryptic language with symbols and notations. In this section, we decrypt the symbols, providing a comprehensive guide to understanding the visual representation of electrical connections. Equip yourself with the knowledge to interpret these diagrams effectively, transforming them from enigmatic puzzles into valuable blueprints.

Diagram Symbols

Optimizing Performance with Precision Connections

As we approach the culmination of our exploration, we focus on optimizing motor performance through precise connections. Understanding the intricacies of voltage, current, and resistance, we delve into the finer details that contribute to the efficiency and longevity of your motor. Every connection becomes a brushstroke in the canvas of electrical perfection.

Optimizing Performance

In conclusion, the journey through the world of 230V motor wiring diagrams is an odyssey of knowledge and mastery. Armed with a profound understanding of voltage requirements, color codes, tools, wiring layouts, safety measures, and connection techniques, you are now equipped to navigate the intricate landscape of motor wiring with confidence and professionalism.

Another point of view about 230V MOTOR WIRING DIAGRAM.

When delving into the world of a 230V motor wiring diagram, it's essential to approach it with a methodical understanding. Let's break down the key aspects:

  1. Voltage Requirements: The cornerstone of any wiring endeavor is comprehending the voltage specifications. It's the energy level required to kickstart and sustain the motor's operation.

  2. Color Code Deciphering: The color-coded system is akin to a unique language within the wiring diagram. Each hue represents a specific function, offering a visual guide for efficient connection identification.

  3. Essential Tools: Success in motor wiring hinges on the tools at your disposal. Multimeters, wire strippers, and other instruments form the arsenal needed for precision and efficiency.

  4. Step-by-Step Wiring Layout: Crafting a wiring layout is like creating a blueprint. It ensures not only functional connections but also an organized and visually appealing arrangement of wires.

  5. Avoiding Pitfalls: Navigating potential challenges demands awareness. Identifying common pitfalls and understanding how to circumvent them is crucial for a seamless wiring experience.

  6. Connection Mastery: Joining wires is not just a technical task; it's an art. Soldering, crimping, and other techniques elevate the process to ensure robust and enduring connections.

  7. Ground Rules for Safety: Safety is paramount in electrical work. Establishing ground rules, encompassing grounding techniques and protective measures, is imperative for a secure and efficient motor wiring setup.

  8. Decoding Diagram Symbols: Motor wiring diagrams often seem cryptic with symbols. Decoding these symbols is akin to learning a new language, providing a visual representation of electrical connections.

  9. Optimizing Performance: The culmination of understanding voltage, current, and resistance is the optimization of motor performance. Every connection plays a vital role in achieving efficiency and longevity.

In summary, approaching a 230V motor wiring diagram involves navigating through these intricate aspects systematically. Each point contributes to the overall comprehension and proficiency required for successful motor wiring endeavors.

Conclusion : Unlock the Power: 230V Motor Wiring Demystified in One Diagram!.

As we bring our exploration of the 230V motor wiring diagram to a close, it's evident that navigating the intricacies of electrical connections is both a science and an art. This journey has been a deep dive into the essential elements that constitute the backbone of motor wiring proficiency. Understanding the nuances of voltage requirements, deciphering the color code, and mastering the art of connection are all crucial facets that elevate one's ability to orchestrate a seamless electrical symphony.

So, dear readers, armed with the knowledge gained from our expedition, you are now equipped to tackle motor wiring projects with confidence and finesse. Remember, the 230V motor wiring diagram is not just a set of lines and symbols; it's a narrative waiting to be unfolded. Embrace the complexities, view them as opportunities to showcase your skills, and let the hum of a perfectly wired motor be the applause to your meticulous craftsmanship. Happy wiring!

Question and answer Unlock the Power: 230V Motor Wiring Demystified in One Diagram!

Questions & Answer :

People Also Ask About 230V Motor Wiring Diagrams:

  • Q: Is it okay to use a different color code for motor wiring?

    A: It's not recommended. Consistency is key in motor wiring for easy identification. Deviating from the standard color code may lead to confusion and potential errors.

  • Q: How crucial is understanding voltage requirements?

    A: Extremely crucial. Voltage is the lifeblood of a motor. Understanding its requirements ensures that your motor receives the right amount of power, optimizing its performance.

  • Q: Are there any shortcuts for joining wires?

    A: While shortcuts may seem tempting, it's advisable to stick to proven methods like soldering or crimping. These techniques ensure durable and reliable connections.

  • Q: How can I ensure safety during motor wiring?

    A: Always follow safety protocols. Use proper protective gear, work in a well-ventilated area, and double-check connections. Safety is non-negotiable in electrical work.

  • Q: Can I customize the wiring layout to fit my preferences?

    A: Absolutely. While adhering to a logical layout is essential, customization is allowed. Just ensure that the final layout is organized, functional, and meets safety standards.

Remember, when it comes to 230V motor wiring diagrams, asking questions is a sign of diligence. Feel free to explore and understand the nuances, and never hesitate to seek guidance when needed. Happy wiring!

Keywords : 230V MOTOR WIRING DIAGRAM

0 komentar